
1月元器件市场动态(价格 / 供应 / 交期 / 应用)
作者:
曾颖@芯闻道 阅读261 2026/02/04 00:56:18 文章 原创 公开
全球电子元器件市场正处于 AI 需求驱动的结构性调整周期,核心产品的价格上涨、产能倾斜与交期延长成为主要特征,终端应用市场呈现 “AI 相关领域强势增长、传统领域分化调整” 的格局。
核心元器件市场动态
交期与价格
订单与库存
(一)标杆企业行情
SK Hynix 等存储原厂涨价较高,订单供不应求;
TI、ADI 等模拟价格调整,现货市场稳定;
Murata 等 MLCC 品类价格和交期均有所上调。
(二)重点领域订单
AI、汽车和工业相关厂商订单上升明显。
(三)原厂动态
原厂:存储订单持续上升,营收和利润恢复增长。
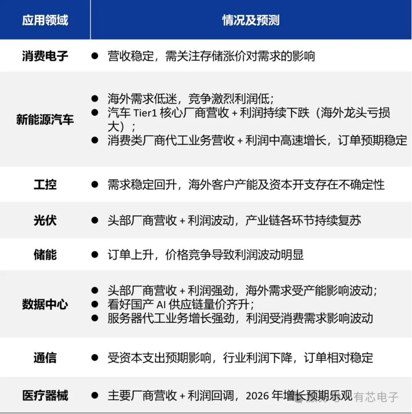
终端应用市场

分销与采购
分销商:整体营收和利润延续高增长,AI 订单强劲。
机遇:外部环境趋缓,中国电车及 AI 相关产业订单利好明显。
风险:价格及海外电车市场波动明显;需关注 NVIDIA 芯片解禁影响。
(内容来源:Fusion、Smith、芯八哥)
声明:本网站部分内容来源于网络,版权归原权利人所有,其观点不代表本网站立场;本网站视频或图片制作权归当前商户及其作者,涉及未经授权的制作均须标记“样稿”。如内容侵犯了您相关权利,请及时联系责任编辑(社区)
成员
李明骏
@芯之元 ,版权号:B000042626940 - 成交数 --
- 成交额 --
- 应答率
聊天 收藏 点赞
验证
二维码支付